Forfunds Logo 首页>正文

成都华西能航基金投资总监陈良全被出具警示函,涉私募业务多项违规

蓝鲸新闻 | 2026-04-02 18:58:51

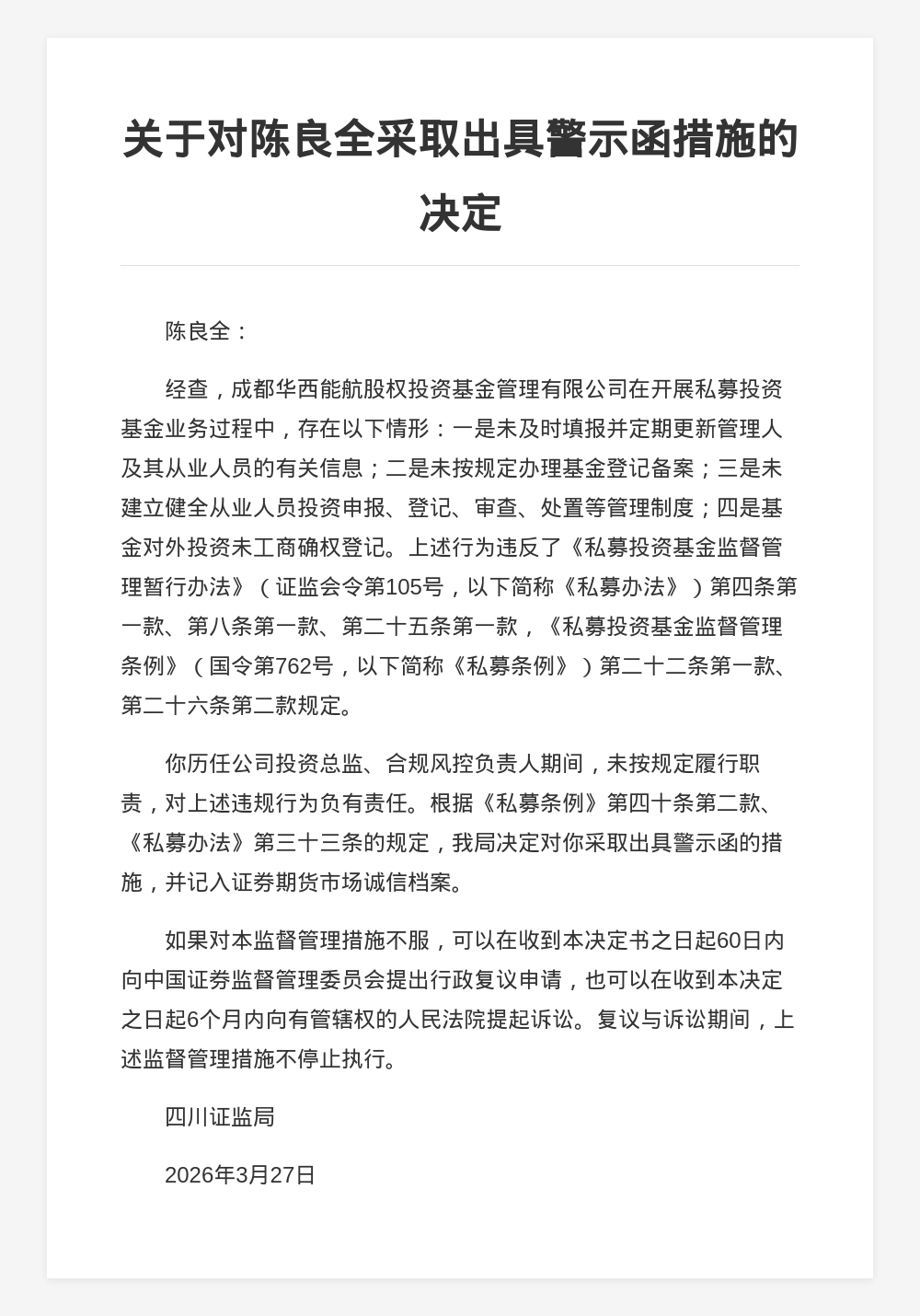
  蓝鲸新闻4月2日讯,近日,四川证监局发布行政监管措施决定书,剑指成都华西能航股权投资基金管理有限公司的陈良全。

  决定书显示,成都华西能航股权投资基金管理有限公司在开展私募投资基金业务过程中,存在以下情形:一是未及时填报并定期更新管理人及其从业人员的有关信息;二是未按规定办理基金登记备案;三是未建立健全从业人员投资申报、登记、审查、处置等管理制度;四是基金对外投资未工商确权登记。

  上述行为违反了《私募投资基金监督管理暂行办法》《私募投资基金监督管理条例》的规定。陈良全历任公司投资总监、合规风控负责人期间,未按规定履行职责,对上述违规行为负有责任。

  对此,四川证监局决定对陈良全采取出具警示函的措施,并记入证券期货市场诚信档案。